《自考视频课程》名师讲解,轻松易懂,助您轻松上岸!低至199元/科!
【华师】关于申请2024年夏季自考本科毕业生学士学位的通知
根据《华南师范大学学士学位授予工作细则(修订)》和相关工作安排,现将我校2024年夏季成人高等学历教育、高等教育自学考试本科毕业生学士学位授予工作具体事项通知如下:
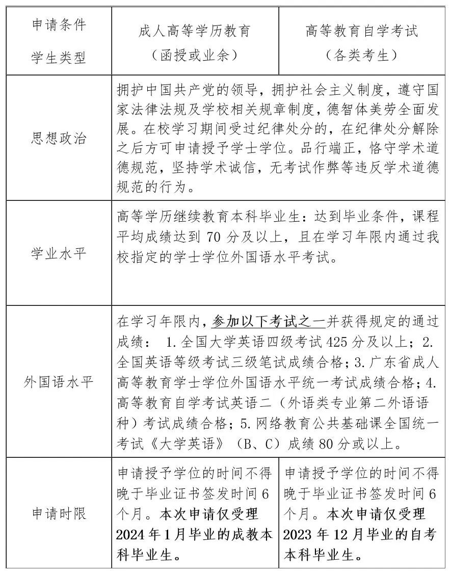
一、申请条件
![[华师]关于申请2024年夏季自考本科毕业生学士学位的通知(图1) 1.jpg](http://www.zikaogd.com/uploads/allimg/20240428/1-24042Q0114E63.jpg)
二、申请程序
1. 2024年5月7日至5月14日,符合学位申请条件的高等学历继续教育本科毕业生,按附件1指引登录“华南师范大学高等学历继续教育学士学位申报系统”填报相关资料。在线填写的申报资料将作为审核、办理学位证书的唯一依据,请各位毕业生务必仔细阅读相关说明,准确无误填报各项内容。
2.提供学位外语成绩核查材料:全国大学英语四级、全国英语等级考试三级、网络教育公共基础课全国统一考试《大学英语》(B、C)成绩,须按申报系统提示上传相关的证书或成绩单扫描件;广东省成人高等教育学士学位外国语水平统一考试、高等教育自学考试英语二(外语类专业第二外语语种)考试成绩则由上级部门提供考生原始数据,学生无须另外上传成绩单扫描件。特别注意:外语类专业申请学位须提交上述考试第二外语语种考试合格成绩证明。
3.提交毕业论文材料:上传毕业论文封面、开题报告、正文、查重报告等相关材料,其格式要求:毕业论文为word文档、查重报告为PDF。根据《关于做好学位授予信息即时备案工作的通知》(学位办〔2024〕5号)要求,须填写附件4《毕业论文信息收集表》,该数据为上报学位平台必要信息,请严格按照表内栏目及备注填写。另外,上传毕业论文稿件的端口,仅支持上传一份附件,如有多份文件,请用压缩包打包上传。上传多次的,只记录最后一次上传的附件,上传文件支持doc、docx、pdf、zip等格式,毕业论文的命名方式:姓名+准考证号/学号+专业名称。
4.高等教育自学考试毕业生除填写基本申报资料外,还须完成以下事项:
①在学位申报系统中上传本科毕业证书及有效身份证扫描件、学位证书相片电子版(蓝底彩色,像素为180×240的JPG文件)。
②仅受理在我院申请论文的社会考生相关资料,符合条件的社会考生在5月17日前将以下相关纸质材料快递寄至我院自考办(邮寄地址:广州天河区华南师范大学国际文化学院B103室,王老师收,电话:020-85211317(注:因现阶段学校快递需自取,为方便收件,请统一使用普通顺丰快递,勿使用同城速递和同城闪送和其他快递,不便之处,敬请谅解!),独立办班的考生请将纸质材料提交至各个办学点,非此类考生寄送的资料将不会受理,也不会给予回复。提交的纸质材料包括:a)网上填写后打印的申请表一式一份;b)蓝底彩色大一寸正面免冠照两张(必须与上传电子相片一致,且须在每张纸质相片后面写上姓名+准考证号),相片粘贴在申请表的“学位证书相片暂贴处”。
5.我院将于5月20日前,在成人学士学位申报系统中对学生申报资料进行初审,初审后将锁定网上申报资料不能进行修改。学生可在5月下旬登陆学位申报系统查看初审结果,如有异议,须于5月22日前向我院提出异议,逾期未提出异议的,我院不再受理其异议申请。
三、工作流程
1.自考部、各教学学院教务员及时将本通知有关要求传达到各相关教学点和毕业班学生,并向学生强调:网上填报的信息务必真实准确,核查无误后再提交;纸质相片与上传电子相片须保证一致。
2.5月7日至5月14日,各相关单位接收自考本科毕业生递交的纸质材料并进行整理汇总。
3.5月20日前,各教学学院教务员在我校成人学士学位申报系统上完成学位授予初审,并到继续教育学院学历教育部(华师石牌校区继续教育学院办公楼102室)领取《拟授予成人学士学位学生名单》和《学位评定分委员会表决表》。
4.5月30日前,各教学学院学位评定分委员会须召开学位授予工作会议,对拟授予成人学士学位名单进行投票表决,并及时将相关材料报送继续教育学院学历教育部。
5.6月8日前,继续教育学院会同各教学学院对申请成人学士学位名单进行复核、汇总,并上报校学位评定委员会审定。学校本科生院将校学位评定委员会审定结果在学校官网进行公示。
6.6月下旬,各教学学院正式为学生办理学士学位证书。批准授予学士学位的毕业生,按相关教学学院通知要求,持有效身份证分批到材料收集、审校单位领取学位证书。
四、注意事项
1.符合我校学位授予条件的毕业生需本人主动提出申请,按照要求在申报系统中填写个人信息、上传相关申报材料。我校成人高等学历教育、高等教育自学考试本科毕业生的学位申请资格由学位申报系统自动进行初步审核(个别自考学生需人工复核除外)。
2.申报材料收集单位须在学位申报系统中确认材料审校情况。由各教学学院负责材料审校的,直接使用初审账号操作。
3.毕业学生申请学位材料的初审情况,由各教学学院教务员在学位申报系统中进行确认。

本文标签:广州自考 考办公告 【华师】关于申请2024年夏季自考本科毕业生学士学位的通知
转载请注明:文章转载自(http://www.guangzhouzikao.com)
以上是广州自考网(www.guangzhouzikao.com)整理的“【华师】关于申请2024年夏季自考本科毕业生学士学位的通知”相关资讯,如果您还想了解更多广州自考网、广州自考报名和广州自考本科的资讯,请浏览本站其它文章。

《广州自考网》免责声明:
1、由于考试政策等各方面情况的调整与变化,本网提供的考试信息仅供参考,最终考试信息请以省考试院及院校官方发布的信息为准。
2、本站内容部分信息均来源网络收集整理或来源出处标注为其它媒体的稿件转载,免费转载出于非商业性学习目的,版权归原作者所有,如有内容与版权问题等请与本站联系。联系邮箱:812379481@qq.com